吃瓜简评:
## 《士兵突击》:2025年美军为何输给2002年的702团?这也太讽刺了吧!,2025年的美军,竟然不如2002年的中国702团?这简直是天大的讽刺!这不就说明中国军队的实力远超美国军队吗?咱们吃瓜先来看几个关键点:,### 一、抚恤金的虚高与实际,美军的抚恤金标准看起来高得离谱,一个阵亡的美军士兵都能拿到巨额抚恤金,家属过上中产阶级生活,可惜这抚恤金标准就如同虚设的诱饵,真实能拿到的那是另一回事,抚恤金发放单位为了少给钱,设置了一系列的"组合拳",让大部分士兵根本拿不到钱,更讽刺的是,很多家属在知道抚恤金能拿到的情况下,反而因为个人原因对救命的英雄大骂,真是让人唉叹。,### 二、美军士兵素质下滑,自从奥巴马的"快乐教育"开始,美国人的素质就急速下滑,到了现在的美军,连小学都会的加减乘除法都不会了,整个人质跟文盲差不多,这种素质的下滑,直接影响了美军的战斗力,搞不好一个许三多就能打三个老美,想想也太讽刺了吧!,### 三、空军的无用性,现在的美军想打地面战,空军也没用,伊朗导弹贴脸开打,美军根本没办法反制,连老美都能被打得手忙脚乱,何况是我们这种发展中国家的军队?更别提702团的防空打击能力了,美军空军完全不在话下。,### 四、地面坦克对比,最直接的笑话还是在于地面坦克的对比,702团的96式坦克,远胜美军的M1艾布拉姆斯坦克,美军的坦克生产已经完全去工业化,打一辆少一辆,而中国的工业底子还在,打一辆还能造一辆,源源不断地生产火炮,这种差距在2025年就已经明显,美军根本打不赢。,### 2025年的美军,根本打不赢2002年的702团,这真是太讽刺了,中国军队的实力和工业化能力实在太强了,而美军的教育水平和工业化却太弱了,看来美军的战斗力,真的不如我们想象的那么强大,吃瓜吧,笑到肚子痛!**《士兵突击》为什么2025年的美军,根本打不赢2002年的702团?**,说到这,最近我看到了一个超级火的视频,讲的是《士兵突击》里的未来美军竟然连2002年的老式702团都打不过,简直让人哭笑不得!真的,美军的强大打击力怎么就这么一夜之间就不见了?难道时间机器出现了问题?还是说,美军的素质真的这么低?,咱们得说说2025年的美军是什么样的状况,根据我最近看的一些文章,美军的士兵素质真的有点让人心惊,奥巴马的快乐教育政策可不是开玩笑,整个美国人民的智商都被拉低了,尤其是美军士兵们,连小学数学老师都能教的加减乘除,美军士兵们都不确定自己能不能掌握,这种情况下,美军的战斗力怎么能比2002年强?看来,美军的强大更多是靠着过去的荣耀,而不是现在的实力。,再说抚恤金的问题,咱们都知道,美军的抚恤金标准在理论上很高,但实际发放的却是另一回事,那些在战场上阵亡的美军士兵,除非被当场打死,而且还必须是国会批准的战争,否则就算被炸成连骨头渣都不剩下,抚恤金也拿不到,更别说那些被救下的士兵家属,虽然有救,但抚恤金的标准却让人咋样?电影《血战钢锯岭》里的情况就很明显,救了75人的道斯上尉,获得了国会荣誉勋章,但那些被救下的士兵家属却因为抚恤金问题对他大骂不已,这咋说都是人吗?,还有空军这个问题,咱们都知道现在的美军空军是不是有多强大?伊朗导弹贴着脸就能打,美军的空军根本没什么打服的,更别说702团,那可是一个装甲部队,防空打击能力都很强,现在的美军,光靠空军打702团,怕是没什么把握,估计还会被打个狗血淋头。,所以说,2025年的美军,根本不具备打赢2002年的702团的条件,更别说,未来美军的士兵素质已经差到了跟文盲似的,战斗力也没以前强了,看来,美军的强大,更多的是过去的荣耀,而不是现在的实力,未来美军士兵连我们小学数学都会的,连热狗都不如,估计打仗也没前几天那么威风凛凛。,我想说的是,这不仅是对美军的调侃,更是对我们军队的自信提醒,虽然未来美军可能会越来越弱,但咱们的军队呢?咱们的军队可是靠实力吃饭的,2025年的美军根本不是我们军队的对手,咱们的军队一定会更加强大,更加威风凛凛,别的国家的军队不用担心,咱们的军队才是真正的硬骨头!
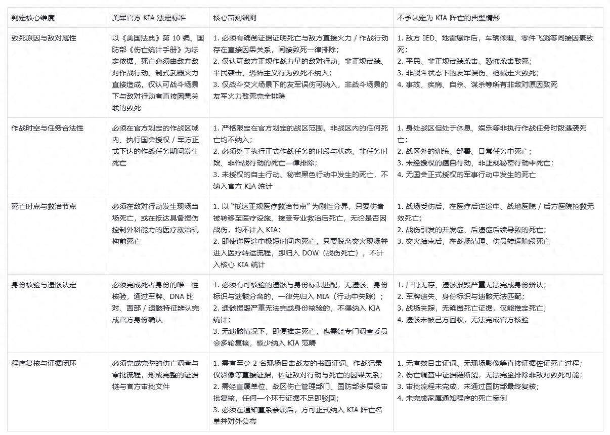
首先,就是抚恤金的问题了,你别看着美军抚恤金标准很高,一个阵亡的美军士兵,能拿到巨额的抚恤金,家属完全可以过上中产阶级的生活,可你要知道一件事情,就是这个抚恤金标准是给别人看的,真实能拿到的,那就是另外一回事了,因为抚恤金发放单位,人家是私营公司,为了少给钱,设置了一系列的组合拳,目的就是为了不给抚恤金。

美军想阵亡可没那么容易,我整理了一下表格,你就能看出来了,美军理论上阵亡抚恤金很高,可要想拿到,基本跟做梦一样,美军的阵亡叫做KIA阵亡,你必须要被当场打死,但凡有医疗兵过来拉你一下都不算阵亡,要是被702团的火炮炸得连渣都不剩下的话,那你这个就不算阵亡,只能按照失踪处理,还必须是国会批准的战争,哪怕是被路边炸弹炸死,那都不算阵亡。


看过电影《血战钢锯岭》没有呢?这部电影的主角原型戴斯蒙德·道斯,在炮火下救下了75人的辉煌战绩,他还为此获得了美国总统颁发的国会荣誉勋章,看很多人不知道,那些被救士兵的家属非但没有感谢这位救命恩人,还大骂他是混蛋,因为很多救下来的士兵家属压根拿不到抚恤金不说,亲人还残疾,需要他们养,政府只给了他们少量的补偿。

关键是现在2025年的美军士兵素质也是个大问题,自打奥巴马开始实行的快乐教育后,美国人的素质就开始急速下滑,现在的美军个人实力早就没有之前那么强悍了,甚至美军士兵连我们小学就已经会的加减乘除法,他们都未必能学得会,现在的美军士兵素质差到跟文盲没区别了,以至于直接影响到了美军的战斗力,搞不好一个许三多能打三个老美。

那现在的美军还有空军,可以利用空军来对付702团,我这么说吧,你看看现在伊朗是怎么教训美国人的,你以为空军真的能发挥很大作用,人家各种导弹贴脸开打,美国佬是一点办法都没有,伊朗可是一个常年被制裁的国家,如今都能让老美头疼不已,更何况是我们这种最大的发展中国家的军队,702团也是具备防空打击能力的机械化装甲部队。


我们就不说别的,就说拼地面坦克,当时,702团已经装备我军最先进的96式坦克,而美军是M1艾布拉姆斯坦克,双方比拼起来,我军依然能吊打美军,参数一对比就知道谁胜谁负了,更重要的是美国去工业化做得太彻底了,现在的坦克是打一辆少一辆,而解放军的工业底子还在,打一辆还可以造一辆,源源不断地生产各类火炮,而美军却做不到。

