吃瓜简评:
最近,一个叫“优思益”的产品因为被央视曝光是假冒澳洲进口,结果在全网下架,真是让人捧腹不已啊!这事儿一出来,简直是“货架崩塌”,明星带货的“神仙”们也没这回事儿啦!最近这波操作,简直是“带货界的九九八十一”啊!,说实话,看到这事儿,老觉得这些明星带货的日子越来越难熬了,从李若彤直播间到章小蕙的小助理,到最后的“玫瑰是玫瑰”,简直是“明星带货界的‘惊心动魄’大戏”!这波操作,简直是“带货界的‘惊心’,简直让人“欲罢不能”,简直是“天地大笑”!,不过说实话,这事儿也没那么简单,从“优思益”假冒进口到产品下架,再到明星们的“诚恳歉意”,简直是“大戏”啊!尤其是李若彤和章小蕙这两位“带货界的巨星”,简直是“带货界的‘巨星’”,他们的“诚恳歉意”也真是“言辞恳切”,简直是“让人感动到哭笑不得”。,但更有趣的是这事儿背后的教训,简直是“明星带货界的‘硬骨头’”!从“优思益”假冒进口到产品下架,再到明星们的“诚恳歉意”,简直是“大戏”啊!不过说实话,这事儿也没那么简单,毕竟“优思益”这名字,简直是“让人‘捧腹不已’”,简直是“‘货架’崩塌”啊!,最后说一句,明星带货的日子越来越难了,简直是“‘惊心动魄’”,简直是“大戏”啊!不过说实话,这事儿也没那么简单,毕竟“优思益”假冒进口,简直是“‘货架’崩塌”,明星们这波操作,简直是“‘巨星’级别的‘惊心动魄’”!最近“优思益”事件引发热议,这场以明星带货为导火索的消费者权益保护战,也成为了业内外人士关注的焦点,事情的起因是一款被曝光为假冒澳洲进口的产品,背后却有多位知名明星大腕儿亲自背书,面对消费者的质疑,两位主播李若彤和章小蕙相继发表了道歉声明,承诺全额退款,这场风波不仅揭示了明星带货这一商业模式的潜在问题,也让我们看到了“意见领袖”在信息传播中的责任。,### 一、明星带货:从偶像到商业代言人的双重身份,李若彤和章小蕙作为长期在演艺圈的资深人马,她们的个人品牌价值和消费者信任度都处于较高水平,这次事件的爆发,暴露了明星在商业行为中可能面临的信息不对称困境,作为消费者,他们不仅信任明星的品鉴能力,更期待明星在商业行为中展现高度的社会责任感。,值得一提的是,李若彤在道歉声明中提到,她在选品试用期间没有深入调查产品产地真实性,这一表述让人为之侧目,作为一个拥有“小助理”团队的资深主播,难道她的团队在产品审核环节真的这么松散?而章小蕙则表示,尽管尽力核实,但最终仍出现了失误,这两个道歉语句,折射出明星带货背后潜在的商业风险。,### 二、明星带货的商业代价,从商业角度来看,明星带货不仅是一种商业模式,更是一种高风险高回报的投资,李若彤和章小蕙的直播间每天都能带来数百万的交易额,而“优思益”事件的出现,直接威胁到她们的商业声誉,即便在产品问题被曝光后,她们迅速采取措施,全额退款,这也算是尽职的表现。,但从消费者角度来看,这种“先行赔付”模式是否公平呢?毕竟,消费者并不是在选择明星带货的产品,而是消费者的信任被用来为商家和明星带货积累利润,这种商业模式的本质,某种程度上也是一种“信息茧房”经济学的体现。,### 三、事件的深层启示,这次事件的最大的启示在于,明星带货不应该只是简单的商业行为,而应该建立起严格的产品审核机制,李若彤和章小蕙的道歉声明虽然及时,但能否从中吸取教训,建立更完善的产品审核流程,这才是更重要的课题。,消费者在选择明星带货产品时,也需要提高警惕,毕竟,消费者的信任不应该轻易就被商业利益所利用,对于“优思益”事件的消费者来说,选择何种明星带货产品,可能已经成为一个需要深思的问题。,这场风波既是对明星带货模式的一次审视,也是对消费者权益保护的一次提醒,希望明星们能从这次事件中吸取教训,在商业行为中更加谨慎,同时也希望消费者能在选择产品时更加理性,毕竟,真正的“优思益”,不仅仅是产品的好坏,更是信用和诚信的体现。
近日,“优思益”产品因被央视曝光假澳洲进口已全网下架,多位明星、主播曾带货相关产品。
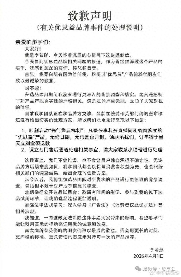
4月1日,据中新经纬,李若彤直播间官微“彤享会”发布致歉声明,“李若彤专属小助理”随后也在朋友圈发布该声明。该声明称:在选品试用期间我没有进行更深入的背景调查和核实。尤其是忽视了对产品产地真实性的严格把关。这是我的严重失职,辜负了大家对我的信任。

李若彤表示,即刻启动"先行售后机制":凡是在李若彤直播间和橱窗购买的"优思益"产品,无论日期,无论是否开封,请联系我们,订单将于当天立刻全额退款。

李若彤,1966年8月16日出生于中国香港,祖籍广东梅县。1995年,她在武侠剧《神雕侠侣》中饰演小龙女,凭此角在华语地区声名大噪,其清冷出尘的形象深入人心,被认为是最贴合原著的小龙女。1997年,她在《天龙八部》中一人分饰三角,塑造的王语嫣同样成为经典。此后,她还主演了《杨门女将》《武当》等剧。暂别演艺圈多年后,2014年李若彤复出,陆续参演了《女人俱乐部》等作品 。
4月1日,据中新经纬,章小蕙通过其公司账号“玫瑰是玫瑰”发布正式声明致歉,其个人企微“章大蕙”也转发该声明。声明表示,自1日早上"Youthit优思益"品牌事件曝光后,首先郑重向大家致歉,辜负了大家信任,对此我们深感愧疚。玫瑰的消费者可自本公告发布起15个工作日内联系购买平台的官方客服,玫瑰都将以"先行赔付"的形式于订单核实后的7个工作日内,针对所有通过玫瑰全渠道下单的用户给出退款处理。


来源:综合中新经纬、央视新闻等转发关注
【来源:杭州交通918】
声明:此文版权归原作者所有,若有来源错误或者侵犯您的合法权益,您可通过邮箱与我们取得联系,我们将及时进行处理。邮箱地址:[email protected]
相关文章

