吃瓜简评:
## 《卖身契》:一场全球性的白月光大陆战,昨天,丝芭传媒一纸声明将鞠婧祎和千万剧粉的期待一件件打烂,这场看似是两个人的官司,实则是一场全球性的白月光大陆战。,在这个充斥着"卖身契"的时代,经纪公司就像一群无廉无耻的"人贩子",用超长合约锁死艺人的青春,从北京到首尔,从东京到洛杉矶,全世界的经纪公司都在玩着同一套游戏:用天价违约金吓退解约,用收入不透明榨取最大利益。,韩国的"奴隶合约"被法律限制在七年,但公司通过"专属权"和"业绩指标自动续约"条款,仍能把合约拖到十五年。"8+N"模式更是把艺人变成了可以随时更换的零件,日本杰尼斯事务所的"22岁终结制"更是将青春明码标价,练习生们的青春全被用在练习室里。,这些合约里藏着太多魔鬼细节:收入分配黑箱化,公司单方面掌控账目;自动续约条款,边缘商演就能再绑几年;竞业禁止,解约后数年不能从事同类工作;甚至还有"健康免责条款",逼着艺人带病上工,最惨的是未成年艺人,监护人代签的合同里全是陷阱,李宏毅17岁签的约,十年后被追讨1118万违约金;赵露思要是解约,得赔4个亿,比她这些年赚的都多,法律要求艺人证明"永久丧失工作能力"才能免责,一张抑郁症诊断书根本不够看。,鞠婧祎和丝芭的官司,关键就在于那份补充协议的签名到底是不是真的,如果笔迹鉴定最终认定是伪造,合同作废,她就能恢复自由身,但如果鉴定结果模糊,或者法院采信丝芭的版本,那她可能就得像黄婷婷一样,赔个几百万才能走人。,这场官司已经不只是两个人的纠纷了,它撕开了整个偶像产业的光鲜表象,让我们看到资本如何把青春明码标价,把梦想做成期货,当练习室的灯光需要偶像自己买单,当宿舍押金沦为老板的周转资金,解约已经不是职业选择,而是生存抗争。,资本最怕什么?怕官司拖垮公司,丝芭市值缩水80%,君联资本连夜跑路,杰尼斯因为性侵丑闻直接解体,SM娱乐虽然赢了CBX六场官司,但品牌形象早就跌到谷底,在这个时代,粉丝不再是无脑追随的韭菜,他们会用脚投票,会用购买力说话。,鞠婧祎解约后,移除前公司认证,成立个人工作室,新增8个代言,影视档期排到2026年,丝芭呢?股权被冻结,估值暴跌,四部大剧卡着播不了,这场博弈的终局,或许会像韩国2009年东方神起诉讼那样,成为推动行业变革的里程碑。,但说实话,我一点都不乐观,只要资本的游戏规则不变,只要还有无数怀揣梦想的少男少女前赴后继,这种"卖身契"就会换个形式继续存在,今天可能是笔迹鉴定,明天可能是业绩指标,后天可能是AI数字人,艺人维权的路,从来都不是一条坦途。,这场官司不仅仅是鞠婧祎的个人胜利,更是全体艺人权益受到的质疑,当我们看到丝芭股权估值暴跌,当我们看到经纪公司一个接一个倒闭,当我们看到那些曾经光鲜亮丽的偶像合约被扒出其中的黑暗真相,心中不禁涌起一股难以言说的悲凉。,在这场全球性的白月光大陆战中,唯有让资本的游戏规则改变,才能真正让艺人从"卖身契"的桎梏中走出来,让我们一起期待,下一个"黄金单刀手",下一个敢于反抗的偶像系女王,下一个能够真正站在自己脚下的明星!
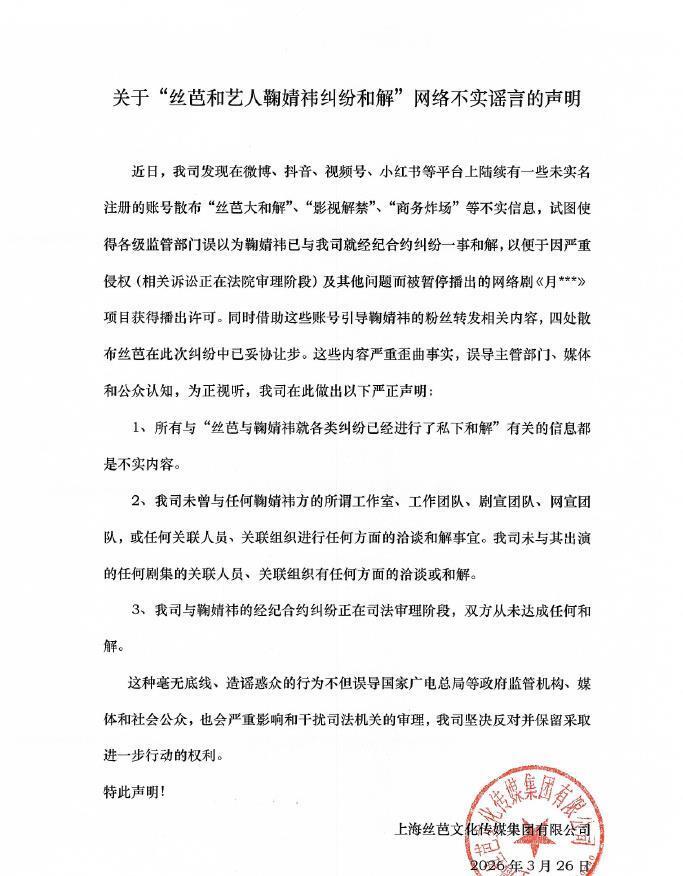
就在昨天,丝芭传媒一纸声明直接把鞠婧祎和千万剧粉的期待全给砸碎了。 说好的私下和解全是谣言,四部待播剧继续卡着,双方还在法庭上死磕。 这场从2024年撕到2026年的合约大战,你以为只是内娱的瓜? 错了,从首尔到东京再到好莱坞,全世界的艺人都在经历同样的“卖身契”噩梦。

鞠婧祎这事儿最魔幻的,是同一份签名出了三个鉴定结果。 法院委托的机构说“无法判断真假”,丝芭自己找的说“绝对是真的”,鞠婧祎方申请重鉴又是“无法确认”。 这就好比你和朋友打赌签字是不是本人,找了三个专家,一个说像,一个说不像,最后一个说“我看不清”。
丝芭晒出流水,说十年给了鞠婧祎税前1.39亿,每月固定25万,还配房车配公寓。 鞠婧祎那边直接怼回来:钱都被公司截留了,我拿的是保姆工资,不是艺人分成。 更狠的是她指控公司签“双重合同”隐瞒真实收入,这操作直接把水搅浑了。
四部待播剧预约破千万,《月鳞绮纪》光是鞠婧祎的角色热度就在三大平台断层第一。 但丝芭现在咬死了不和解,说这些剧涉及“严重侵权”,播出根本没戏。 资本也用实际行动投票——君联资本去年清仓丝芭股权,15.54%的股份只卖了1.21亿,公司估值暴跌到7.77亿。 对比王一博公司估值20亿,杨幂公司30亿,丝芭这数字连零头都不到。

你以为只有中国这样? 看看隔壁韩国,更狠。 NewJeans五个小姑娘,被公司用“50亿韩元封印”直接锁死。 法院批准临时处分,成员未经公司批准擅自活动,每人每次罚10亿,全员违规直接飙到50亿(约2600万人民币)。 网友辣评:“这哪是违约金,分明是防爆费! ”
THE BOYZ的九个成员更惨,公司拖欠数十亿韩元结算款,连宿舍押金1.5亿韩元都被老板私自挪用。 为了筹备演唱会,成员得自费租练习室、付工作人员工资,公司一分钱不出。 这已经不是压榨,是让艺人“自费打工”。
最经典的还是EXO小分队CBX,跟SM娱乐打了六场官司,六场全输。 表面上看合约从5年缩短到3年,实际上SM通过“承认原合约效力”的条款,继续掌控他们职业生涯,三人自立门户后每月还得给前东家上贡个人收入的10%。 网友说得好:“这不是解约,是换了个地方继续给前老板打工。 ”

日本杰尼斯事务所的瓜更大,直接把自己给玩没了。 创始人喜多川性侵未成年练习生的丑闻坐实后,公司形象彻底崩塌。 朝日、麒麟、麦当劳、日产……65家上市企业排队解约,木村拓哉、松本润这些天王级人物全被波及。
杰尼斯为了灭火,宣布一年内所有演出费全给艺人,公司不抽成。 但晚了,56%的日本人直接说“无法恢复对杰尼斯事务所的信赖”。 最后公司只能解体改名,从“杰尼斯事务所”变成“SMILE-UP.”。 这场地震的余波到现在都没停,整个日娱的经纪模式都被重新审视。
更讽刺的是,杰尼斯一直实行“22岁终结制”,练习生超过22岁还没出道基本就被放弃了。 无数少年把青春耗在这里,最后可能连个名字都没留下。 福本大晴因为“违反合规”被解约,宇宙Six组合因为一名成员涉赌,全团连带责任解散。 在这种体系里,艺人根本不是合作伙伴,而是随时可以替换的零件。

你以为好莱坞就公平? 看看亚当·桑德勒,去年收入4800万美元登顶福布斯榜首,靠的不是票房,是跟Netflix签的长期合约。 不管片子拍成啥样,每年稳拿天价报酬。 这是流媒体时代的玩法——用现金买断当下,把巨星变成自家招牌。
阿汤哥更狠,签的是零片酬+20%首周票房分成。 飞机自己开,特技自己上,赌的是命,赚的是别人不敢想的钱。 小李子靠“首元分润”条款,电影还没回本,2500万已经落袋。 但女演员呢? 顶天的卡梅蓉·狄亚4500万,还不到阿汤哥零头。 斯嘉丽·约翰逊拼到4300万,已是天花板。
去年好莱坞编剧和演员大罢工,16万人上街,为什么? 因为流媒体点播分红根本落不了地。 新合同规定75%的奖金分给演员,但到现在都没人搞清楚这笔钱怎么分。 AI更是个雷,片方要求演员同意使用“数字合成形象”,不签字就没工作机会。 斯嘉丽·约翰逊的音色被OpenAI擅自使用,虽然道歉了,但尊严已经被踩在地上摩擦。

从北京到首尔,从东京到洛杉矶,全世界的经纪公司都在玩同一套游戏——用超长合约锁死艺人,用天价违约金吓退解约,用收入不透明榨取最大利益。
韩国的“奴隶合约”2010年就被法律限制在7年,但公司通过“专属权”和“业绩指标自动续约”照样能把合约拖到15年。 中国的“8+N”模式更绝,八年基本合同加上补充协议,理论上可以无限续签。 日本杰尼斯的养成系,从13岁开始培养,22岁还没出道就被淘汰,青春全耗在练习室里。
这些合约里藏着太多魔鬼细节:收入分配黑箱化,公司单方面掌控账目;自动续约条款,安排个边缘商演就能再绑几年;竞业禁止,解约后数年不能从事同类工作;甚至还有“健康免责条款”,逼着艺人带病上工。

最惨的是未成年艺人,监护人代签的合同里全是陷阱。 李宏毅17岁签的约,十年后被追讨1118万违约金。 赵露思要是解约,得赔4个亿,比她这些年赚的都多。 法律要求艺人证明“永久丧失工作能力”才能免责,一张抑郁症诊断书根本不够看。
所以,鞠婧祎能赢吗?
现在回到开头那个问题。 鞠婧祎的官司关键就在那份补充协议的签名到底是不是真的。 如果笔迹鉴定最终认定是伪造,合同作废,她就能恢复自由身。 但如果鉴定结果模糊,或者法院采信丝芭的版本,那她可能就得像黄婷婷一样,赔个几百万才能走人。
这场官司已经不只是两个人的纠纷了。 它撕开了整个偶像产业的光鲜表象,让我们看到资本如何把青春明码标价,把梦想做成期货。 当练习室的灯光需要偶像自己买单,当宿舍押金沦为老板的周转资金,解约已经不是职业选择,而是生存抗争。

资本最怕什么? 怕官司拖垮公司。 丝芭市值缩水80%,君联资本连夜跑路。 杰尼斯因为性侵丑闻直接解体。 SM娱乐虽然赢了CBX六场官司,但品牌形象早就跌到谷底。 在这个时代,粉丝不再是无脑追随的韭菜,他们会用脚投票,会用购买力说话。
鞠婧祎解约后,移除前公司认证,成立个人工作室,新增8个代言,影视档期排到2026年。 丝芭呢? 股权被冻结,估值暴跌,四部大剧卡着播不了。 这场博弈的终局,或许会像韩国2009年东方神起诉讼那样,成为推动行业变革的里程碑。
但说实话,我一点都不乐观。 只要资本的游戏规则不变,只要还有无数怀揣梦想的少男少女前赴后继,这种“卖身契”就会换个形式继续存在。 今天可能是笔迹鉴定,明天可能是业绩指标,后天可能是AI数字人。 艺人维权的路,从来都不是一条坦途。

