吃瓜简评:
## 荡秋风:娱乐圈的温故而知新, , 一段模糊的偷拍视频,像一颗定时炸弹,在内娱三位当红男星的头上同时点燃了舆论的火堆,郭麒麟、刘昊然、严浩翔的三人夜生活引发的风波,不仅仅是简单的吃瓜狂欢,更是对娱乐圈现实的一次深度叩问。, , 在这个信息爆炸的时代,模糊的视频就足以撕裂一个人的完美人设,严浩翔"养成系爱豆"的纯粹形象,在视频中被扒出一系列让人费解的细节:戴棒球帽的身影搭在女生大腿上、微信小号关注女网红、泰国综艺行程不符等,这些"证据"像一把双刃剑,既要解构"乖弟弟"人设,又要挖掘成年男性正常的私人生活。, , 危险之处在于,舆论场已经成为一个充满悬念的剧场,每个人都在扮演着看不清的角色,既要清者自清,又要回应否认,陷入了一个无法逃脱的逻辑陷阱,郭麒麟团队的"朋友家私人聚会"的澄清,刘昊然团队的法律手段,严浩翔团队的行程证明,都是为了在这个充满矛盾的世界里寻找一丝清白的余地。, , 但在这个注重流量的时代,真相往往是最难找到的,每一次风波都可能是一个精心设计的营销手段,每一个艺人的回应都可能是在刻意塑造人设,从严浩翔的专辑宣传、郭麒麟的新剧官宣,到刘昊然绯闻的重燃,都在暗示着这场闹剧背后可能隐藏着更大的流量密码。, , 当我们回望这场风波,最令人深思的是娱乐圈本身的荒诞与现实,它既是公众人物无法逃避的命运,也是舆论场无处不在的投机,真正的悲哀或许不在于事件本身,而在于我们对完美人设的永恒追求,让我们怀着理性心态,去面对那些即将成为历史的"温故而知新"。
在阅读此文之前,麻烦您点击一下“关注”,既方便您进行讨论和分享,又能给您带来不一样的参与感,感谢您的支持。
文|微史解读
编辑|微史解读
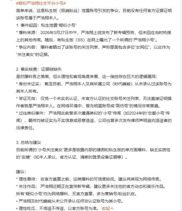
01
2026年3月27日,一段模糊到连五官都看不清的偷拍视频,像一颗深水炸弹,直接把内娱三位当红男星郭麒麟、刘昊然、严浩翔同时炸上了热搜。

爆料人放出这段视频时,配文意味深长:
"终于不用继续捂了。"
这句话的潜台词,懂的都懂。

镜头前先是露出两条穿着清凉的大白腿,顺着这个暧昧的视角望去,远处沙发上坐着两个外形神似郭麒麟和刘昊然的男子,身边还有女性的身影。

就在网友们瞪大眼睛试图辨认时,镜头突然转向右边。
一名戴着棒球帽、身穿黑衣的男子举起话筒,一句"郭麒麟哥"清晰传出,直接实名认证了在场人物。
更劲爆的是,这名疑似严浩翔的男子,随后还做出了搭在身边女生大腿上的动作。

万能的网友根据视频中的装修等信息,扒出这是上海一家高端商务KTV,就是那种进门必须点陪伴服务、工作人员着装清凉的高端场所。

"商K"、"刘昊然郭麒麟"、"严浩翔KTV"三个词条,以肉眼可见的速度冲进热搜榜前列。
再加上刘昊然是体质内的,如果真是商K的话,事情可就更严重了。

所以,事件发酵不到一天,郭麒麟团队率先站出来发布了消息:
“已和团队沟通了解,是朋友家私人聚会,请停止造谣传谣。”

没有否认视频中的人,只是强调聚会地点是朋友的私人别墅,相当于承认了聚会的真实性。
可别墅装修怎么会跟商K一样?现场那些异性又是谁?

接着,刘昊然的团队也发动了律师,要求停止对刘昊然的名誉权的侵害。

只有严浩翔的粉丝甩出了证据,爆料在视频爆料的时间段,严浩翔明明在泰国苏梅岛录综艺!
公开的行程记录、站姐拍的路透、航班信息全摆出来,人在泰国根本不可能瞬移到上海的包厢。

随后,严浩翔的经纪公司也发出声明,会追究相关诽谤严浩翔的网友。

一边承认视频的真实性,一边却在说是诽谤,到底谁在说谎?谁在被冤枉?

02
作为时代少年团的成员,严浩翔走的是标准的"养成系爱豆"路线。
这种人设的核心是青春、是单纯、是"弟弟感"、是让粉丝产生保护欲的"干净少年"。

但这种人设本身就是一把双刃剑,粉丝对偶像的私生活有着近乎苛刻的"纯洁性"要求。
在她们心中,严浩翔应该是那个在舞台上发光、在台下努力练舞、连跟女生说话都会脸红的"乖弟弟"。

所以这次商K风波中,哪怕只是普通朋友聚会,在粉丝眼中都是"塌房"的前兆。
再加上,网友扒出他的小号关注了一对女网红,更是让他的"纯情人设"摇摇欲坠。

但从道德的层面去看,一个21岁的成年男性,关注女网红、去苏梅岛度假,这本身就是再正常不过的私人生活。
他的新专辑即将要发布,不排除这次的爆料是有人故意为之的抹黑。

但无论如何,这次事件都给了严浩翔敲响了警钟。
毕竟,21岁的他不可能永远做粉丝心中的"乖弟弟",在"纯情少年"和"成年男性"的身份夹缝中,他需要找到一条更可持续的转型之路。

只是,如果严浩翔只是疑似塌房,那郭麒麟可就是"黑历史被翻"的常客了。
作为郭德纲的儿子、德云社的少班主,郭麒麟的星二代身份既是光环,也是枷锁。

他靠《庆余年》《赘婿》成功转型影视演员,一直以高情商、接地气、不靠父亲光环的形象示人。
但他身上的“黑历史”,从来没有断过。

最知名的黑历史,当属2021年的"网红聊天记录事件"。
当时,一名女网红曝出与郭麒麟的聊天记录,内容涉及深夜邀约、暧昧对话等。

虽然事后女方澄清是"醉酒乱发,纯属误会",但截图已经在全网流传。
郭麒麟"纯情少年"的形象,第一次出现裂痕。

这次KTV风波中,这段旧闻被重新翻出,成为网友"合理化"他出现在争议场所的"佐证"。
有人甚至说:"郭麒麟本来就不是什么乖宝宝,去商K很正常。"

并且,公众对"星二代"有着天然的道德洁癖,郭麒麟从小在德云社长大,接受的是传统曲艺行业的规矩教育。
这种背景下,任何关于他私生活的风吹草动,都会被放大解读为"家教不严"、"人设崩塌"。

所以,即使他及时回应了商K事件,仍有人质疑:"既然问心无愧,为什么要澄清?清者自清不就行了?"

这种逻辑陷阱,是所有公众人物都面临的困境:回应就是心虚,不回应就是默认。
但他“半承认半否认”的策略,在公关层面是聪明的,但在舆论场却容易引发新的猜测。

毕竟,在娱乐至死的时代,一个艺人的清白,可能抵不过一段模糊的视频。

03
在这场三人风波中,处境最微妙的是刘昊然。
作为煤矿文工团的在编话剧演员,他身上背负着双重身份:既是流量明星,又是体制内工作者。
这种身份的撕裂感,在KTV事件中暴露无遗。

28岁的他去朋友家聚会、唱歌放松,这是再正常不过的私人生活,但从体制内工作者的角度看,任何涉及"娱乐场所"的传闻,都可能触及纪律红线。

如果是私人别墅聚会的话还好,如果真的是商K,那他的处境可能会更加的艰难。
这种私人聚会本就是圈内常态,只是刘昊然"体制内的身份"让他成了靶子?

更麻烦的是,刘昊然近期本就深陷舆论漩涡,与周冬雨的绯闻传了多年,从合作《平原上的火焰》到被曝"领证结婚"。
虽然双方从未正面承认,但"顶流生子"的传闻已经让他的形象面临转型压力。

粉丝极力甩出证据,视频里戴的是白框眼镜,刘昊然近三个月公开露面始终佩戴银边眼镜,细节完全对不上;爆料时间段他在北京拍戏,行程对不上;现行规定并未禁止公职人员正常社交,且视频并无有偿陪侍等实证。
可这些技术流的澄清,在情绪化的舆论场中又有多少作用呢?

可反过来想想,在注意力经济时代,这场闹剧,真的没有赢家吗?
严浩翔的新专辑获得了前所未有的关注度;郭麒麟的新剧《入局》在风波当天官宣阵容;刘昊然与周冬雨的绯闻再次登上热搜。

只是这种"赢",建立在艺人名誉受损、粉丝情感被消费、公众信任被透支的基础上。

当有一天,所有人都对爆料免疫,都默认"娱乐圈没有干净人",那才是真正的悲哀。

结语
这场风波中,有恶意造谣的阴谋,有网友吃瓜的狂欢,有艺人团队的公关,更有娱乐圈的现实与残酷。

真相尚未完全大白,但可以确定的是:娱乐圈没有永远的完美人设,唯有实力与品行,才能经得起时间与舆论的考验。

所以,当我们下次再看到"顶流塌房"的标题时,不妨多问一句:这是真相,还是又一场精心设计的流量游戏?
毕竟,在这个模糊的视频里,我们看不清他们的脸,却看清了这个时代的荒诞。

【免责声明】
文章描述过程、图片都来源于网络,此文章旨在倡导社会正能量,无低俗等不良引导。
如涉及版权或者人物侵权问题,请及时联系我们,我们将第一时间删除内容!如有事件存疑部分,联系后即刻删除或作出更改。

欢迎关@微史解读
图片来源网络 侵删
部分参考资料:
刘昊然商K 三人夜生活引争议——中华网
周冬雨刘昊然恋情曝光!去年男方夜宿女方家,疑似同居一年多——搜狐网
向佐郭麒麟,好孩子坏孩子——界面新闻


